| ArcFM Desktop > ArcFM > Feeder Manager > Which Feeder Manager should I use? > Configure Feeder Manager 1.0 > EFM: FeederID and ParentCircuitSourceID Fields |
This is an information only page. No steps are documented here.
Features that participate in a multi-tiered network and are downstream of subsources and/or ultimate sources require the FeederID1, FeederID2, and ParentCircuitSourceID fields. Extended Feeder Manager (EFM) automatically assigns values to these fields; first to the FeederID fields and then the ParentCircuitSourceID field. The user should never need to modify the ParentCircuitSourceID, FeederID or CircuitSourceID values. In fact, these fields should be set as not editable in ArcCatalog.
![]() |
Ultimate Sources and Subsources |
The flow chart below describes the logic Feeder Manager and EFM use when assigning values to the FeederID and FeederID2 fields in a feature downstream from subsources and/or ultimate sources
![]() |
This is the only way FeederID values are assigned to downstream features. Other properties, such as phase, do not influence the feature's FeederID values. |

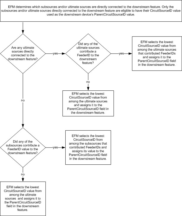
The flow chart below describes the logic EFM uses when assigning a value to the ParentCircuitSourceID field in a feature downstream from subsources and/or ultimate sources.

![]() |
GlobalIDs: EFM supports the use of GlobalIDs, useful if you are running replication. If the features in the network use GlobalIDs, use the ParentCircuitSourceGUID class model name instead of ParentCircuitSourceID. The values of ParentCircuitSourceGUIDs are calculated in the same way as ParentCircuitSourceIDs. |