Configuring Responder/Smart Grid
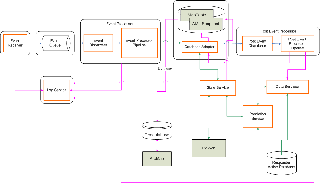
Smart Grid Integration Framework Diagram

Version: 10.1

Resource Center Home

This diagram depicts the Smart Grid Integration Framework and how it works with Responder.

 


Send Comment to documentation@schneider-electric.com